报销业务流程

发布时间:2015-12-26



业务说明:
1.经办人登录“网上财务综合信息系统” (http://icw.buaa.edu.cn/),填写“北京航空航天大学报销单”或“北京航空航天大学差旅费报销单”,内容包括:报销日期、报销单位、经办人、经费号、支出内容、支付方式以及金额等,“北京航空航天大学差旅费报销单”还须填写行程单具体内容(详见财务处网上财务操作流程);
(1)支付方式选择支票,须填写对方单位名称;
(2)支付方式选择汇款(实时),须填写对方银行(对方单位开户行)、对方账号(对方单位银行账号)、对方单位、对方单位所在省市;
(3)支付方式选择冲暂付,经办人须选择冲销的借款往来款号;(4)支付方式选择网银(实时),须填写个人银行账号;
2.验收人审核签字、经费负责人审批签字,且经费负责人与审核人不能为同一人;
3.经办人持“北京航空航天大学报销单”或“北京航空航天大学差旅费报销单”、票据及其他相关材料按规定程序审批(本条仅针对需要审批的报销事项);
4.经办人持经费卡 、“北京航空航天大学报销单”或“北京航空航天大学差旅费报销单”、票据及其他相关材料到财务处核算中心收单台交单;
5.收单台会计助理人员审核、收单,并打印一式两联“接单凭条”;经办人签字后,“接单凭条”白联返回经办人、粉联留存收单台(经办人务必保存好“接单凭条”白联,需据此查询业务办理情况及领取支票等);
6.报销单中支付方式选择“支票”时,会计人员业务处理完成后电话或短信通知经办人,经办人接到电话或短信后,凭“接单凭条”白联到会计人员窗口领取支票领取单,在 “领款人”处签字后,持支票领取单到出纳窗口(核算中心10号窗口)领取支票,然后到9号窗口加盖法人名章,否则支票无效。(本条仅针对支票业务,其他支付方式不需此步骤);
7.业务处理完成后,系统自动短信通知经办人业务办理已完成信息、通知经费负责人经费支出信息;
8.报销业务咨询电话82339418
备注:
1.经办人将原始票据分类汇总,将小于身份证尺寸的原始票据按表样粘贴在半张B5纸上(详见财务处核算中心大厅表样),要求粘贴整齐,粘贴在一张纸上的原始凭证须注明总张数和总金额;
2.每年度6月30日以后,不允许报销上一年度的票据;
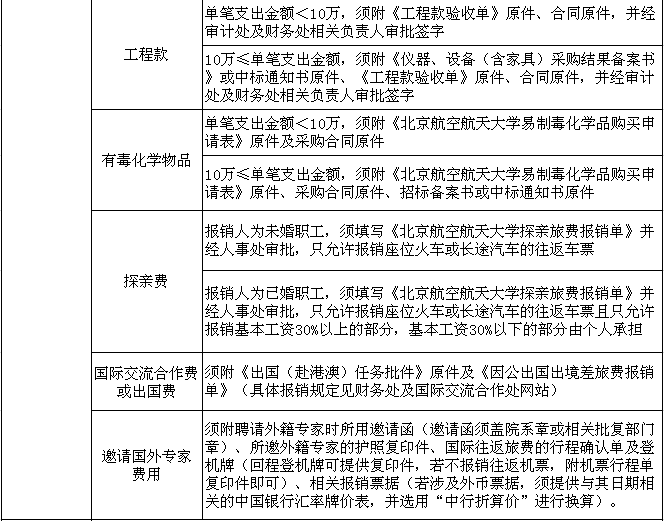
3.具体审批金额及借款须附相关材料的规定请见下表: